Configuratie- en Changemanagement(CM2)
- PL CONFIGURATIEMANAGEMENT WERKEND VERVOERSYSTEEM-NZL, AMSTERDAM
Verantwoordelijk voor het implementeren en door ontwikkelen van integraal wijzigingsmanagement binnen de vervoersketen metro: railinfra, exploitatie en railmaterieel.
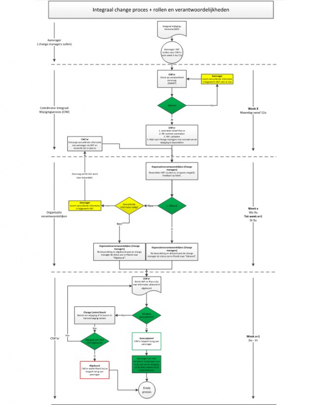
Wijzigingen met een integraal raakvlak op het functionele en technische aspect t.a.v. het werkend vervoersysteem-NZL, kunnen worden gemeld bij het integraalwijzigingsloket, worden geregistreerd, uitgezet voor verdere beoordeling en impactanalyse en voorgelegd ter besluitvorming.
Medewerkers ingewerkt en succesvol overgedragen. - PL CONFIGURATIEMANAGEMENT GEBRUIKSFASE METRO-NZL, AMSTERDAM
Verantwoordelijk voor het implementeren en door ontwikkelen van configuratiemanagement binnen de afdeling Eigendom & Beheer(Asset Owner).
Met de focus op het waarborgen van de traceerbaarheid van de wijzigingen aan de metro-infrastructuur en de beslissingen hierover, door middel van wijzigingsmanagement(CM2) in samenhang met andere processen.Hiervoor een drietal loket functies ingericht om de verschillende (aan)vragen uit de organisatie over o.a. configuratiegegevens, wijzigingen aan de infra en integrale wijzigingen aan het werkend vervoersysteem te beantwoorden.
Wijzigingen aan de NZL zelf en aan de systemen met een raakvlak aan de NZL kunnen worden gemeld bij het wijzigingsloket, worden geregistreerd, uitgezet voor verdere beoordeling en impactanalyse en tot slot voorgelegd ter besluitvorming aan het Asset Management.
Nieuwe medewerkers ingewerkt en succesvol overgedragen. - PL CONFIGURATIEMANAGEMENT PROJECT METRO-NZL, AMSTERDAM
Verantwoordelijk voor de consolidatie van de configuratieproducten NoordZuid-lijn(NZL) tijdens de systeemintegratiefase en oplevering.
Adviseren en coördineren tussen dat wat de projectorganisatie oplevert enerzijds en de wensen en de voorwaarden van de gebruiker, beheerder en bevoegde gezagen anderzijds.
Na oplevering nieuwe opdracht verworven voor implementeren wijzigingsproces gebruiksfase metro-NZL.
